Instance Verification Kit (IVK)

spin lock @ [10691+27+/linux-3.19-rc1/drivers/usb/host/uhci-hcd.c]
Instance Signature: lock

The Matching Pair Graph:


Function Name
Control Flow Graph (CFG)
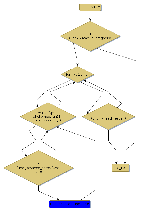
Events Flow Graph (EFG)
Source Correspondence
suspend_rh [8259+10+/linux-3.19-rc1/drivers/usb/host/uhci-hcd.c]
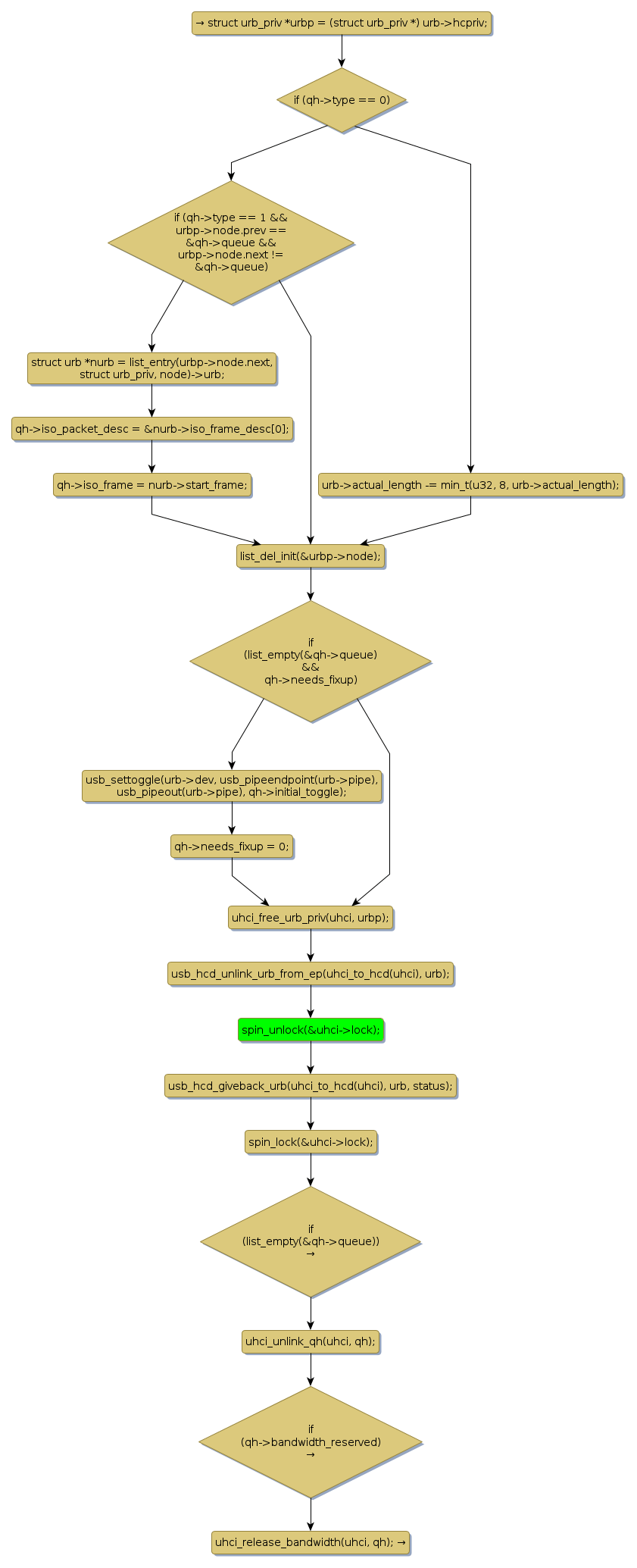
uhci_giveback_urb [39581+17+/linux-3.19-rc1/drivers/usb/host/uhci-q.c]
uhci_hub_status_data [5463+20+/linux-3.19-rc1/drivers/usb/host/uhci-hub.c]
uhci_irq [12947+8+/linux-3.19-rc1/drivers/usb/host/uhci-hcd.c]
uhci_rh_suspend [20584+15+/linux-3.19-rc1/drivers/usb/host/uhci-hcd.c]
uhci_scan_qh [41335+12+/linux-3.19-rc1/drivers/usb/host/uhci-q.c]
uhci_scan_schedule [45974+18+/linux-3.19-rc1/drivers/usb/host/uhci-q.c]
uhci_stop [20237+9+/linux-3.19-rc1/drivers/usb/host/uhci-hcd.c]